In the vast realm of data management, one of the vital pillars that uphold the integrity and usefulness of organizational data is ‘reference data’. Despite its fundamental role, the concept of reference data often remains in the background. Let’s bring it into the spotlight, unfold its essence, its significance, and how to manage it effectively.
Decoding Reference Data: What Exactly is it?
At the most basic level, reference data comprises permissible values or standardized definitions that an organization uses to categorize or describe other data. These values, whether country codes, currency codes, product classification codes, or any other categorization, are usually static, changing infrequently. They serve as a constant ‘reference point’ that provides a common language for all data systems within the organization, eliminating ambiguities and discrepancies.
The Impact of Reference Data: Why is it Important?
Although the surface-level definition of reference data is quite straightforward, its importance extends far beyond being a simple data category.
Enhancing Operational Efficacy
By providing a common language, reference data facilitates clear communication between different organizational systems, departments, and processes. For instance, a global business can use standardized country and currency codes to prevent any confusion and streamline operations across its diverse locations.
Fortifying Accurate Reporting
For generating accurate and consistent reports, uniform reference data is key. It maintains a coherent narrative across diverse data sets, fostering comparability, and facilitating a meaningful interpretation of data. By harnessing the power of reference data, businesses can focus on extracting insights rather than harmonizing data.
Enforcing Compliance
With ever-tightening data regulations, reference data plays an essential role in ensuring data compliance. By standardizing data definitions, organizations can meet the requirements of stringent regulations like GDPR, HIPAA, and ISO more effectively, thereby avoiding legal ramifications.
Mastering Reference Data Management: How to do it Right?
The effective management of reference data requires strategic planning, utilization of suitable technologies, and regular updating and monitoring.
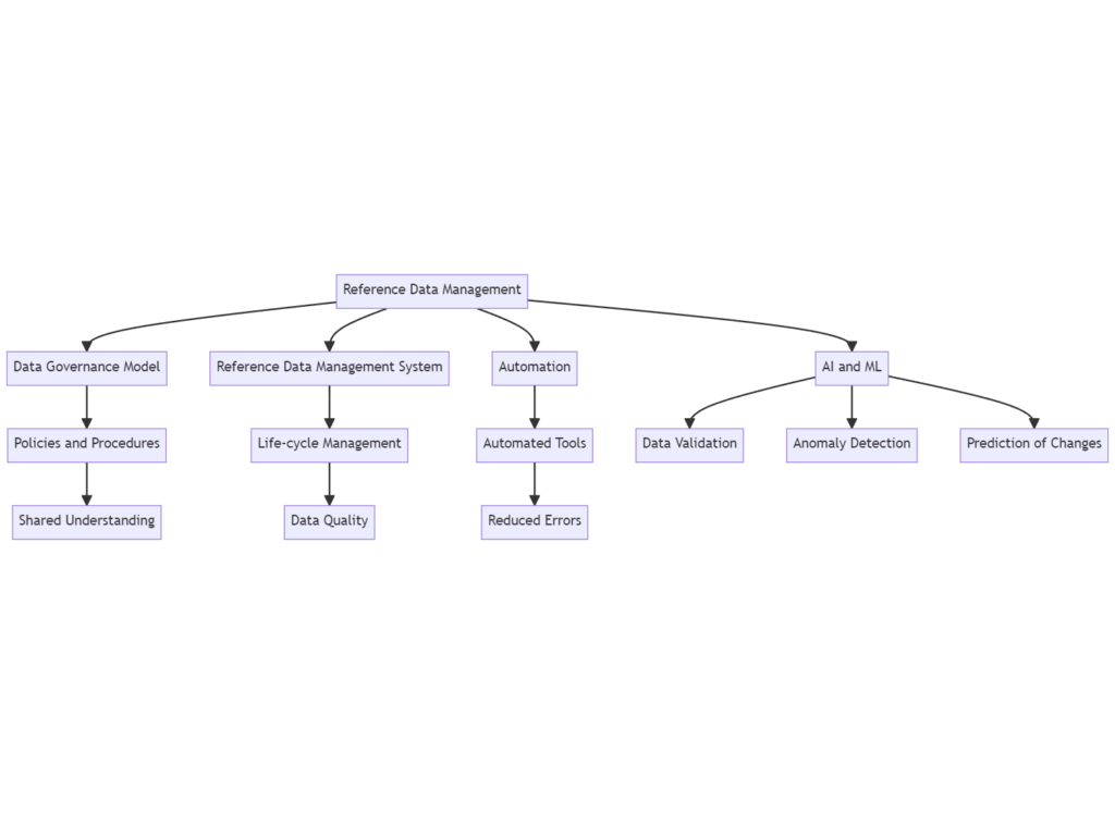
Instituting a Governance Model
To manage reference data effectively, organizations need a robust what is data governance model. This model establishes policies and procedures that control how reference data is created, modified, stored, accessed, and eventually retired. It ensures a shared understanding of the reference data among all stakeholders.
Leveraging a Reference Data Management System
An efficient Reference Data Management (RDM) system is indispensable for maintaining accurate, up-to-date, and reliable reference data. An RDM system manages the entire life cycle of reference data, upholds data quality, and ensures seamless access to reference data.
Adopting Automation
Considering the static nature of reference data, manual handling may lead to errors and inconsistencies. Automation can take over repetitive tasks such as data validation, consistency checks, and updates, thereby reducing human error and improving efficiency.
The Role of Technology in Reference Data Management: Which Tools and Technologies to Use?
Modern technology and tools have revolutionized reference data management. Platforms like Collibra serve as a single source of truth for reference data, offering comprehensive tools for managing, governing, and sharing reference data.
Employing AI and ML
Artificial Intelligence (AI) and Machine Learning (ML) can further enhance reference data management. They can aid in tasks such as anomaly detection, data validation, and predicting changes in reference data, thereby improving data quality and decision-making capabilities.

Figure: An Effective Strategy for Reference Data Management.
Conclusion: The Role of Reference Data in a Data-Driven Future
For businesses that aspire to thrive on data-driven decision-making, understanding and leveraging reference data is a must. Businesses can uncover precise, consistent, and powerful insights from their data by implementing an effective reference data management strategy and utilizing the right technology.
In essence, reference data isn’t merely a subset of your data strategy—it’s the cornerstone of your entire data infrastructure. By embracing it, you can ensure data integrity, maintain consistency, and drive your business toward success.